服务保障好 | 政策普及、公益义诊、便民服务,这两场追“锋”活动不容错过
在第63个“学雷锋纪念日”到来之际,浦东新区将开展军地学雷锋日志愿服务活动,把暖心服务送到群众身边,把尊崇敬意献给军人军属。
活动一
1.活动主题:学习雷锋树新风 拥军优属送温暖——2026年度浦东新区“打造引领区 奋进尊崇路”军地学雷锋日志愿服务活动
2.活动信息
(1)活动时间:2026年3月5日(星期四)9:00-10:30
(2)活动地点:10号望江驿“戎戎”(近世博大道450号雪野路交叉口)

3.主办单位:浦东新区拥军优属拥政爱民和退役军人事务工作领导小组办公室、上海市拥军优属基金会浦东新区工作委员会、南码头路街道办事处
4.活动内容
本次活动集结多方专业力量,带来一站式便民志愿服务,涵盖政策咨询、公益义诊、知识宣传、便民实操等多个方面。
(1)政策知识齐普及:双拥和国防知识宣传、退役军人专属政策咨询,专业解答心中疑惑;电信反诈知识宣传,守护财产安全,提高防骗能力。
(2)公益义诊送健康:上海新视界东区眼科医院现场提供眼健康科普和眼科问题咨询;上海中医药大学协爱蒲安中医门诊部带来中医把脉、推拿、耳穴调理,沉浸式体验传统中医康养服务,为健康保驾护航。
(3)便民服务超贴心:理发、磨刀、清洗眼镜、贴手机膜等生活便民服务,量血压、心理咨询等健康关怀服务,还有武警部队官兵带来的常用绳结体验,实用又有趣,一站式解决生活小需求。
活动二
1.活动主题:“戎爱东方 老兵砺剑”——2026年浦东新区军地学雷锋志愿服务活动
2.活动时间:2026年3月5日(周四)14:00-15:30
3.活动地点:浦东新区“戎爱东方”退役军人志愿者广场(金科路2889号)

注:金科路和祖冲之路路口,公交636路,浦东11路,地铁2号线金科路3号口,4号口可达。
4.主办单位:浦东新区人武部、浦东新区退役军人事务局、上海市拥军优属基金会浦东新区工作委员会
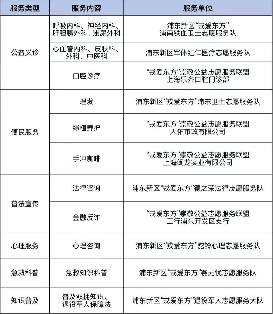
5.服务项目

6.服务专家信息

李西琳(主任医师)
特长:心血管内科,首届“全军中青年临床医师人才基金班”学员,南京军区卫生系统跨世纪重点培养人才。曾担任85医院高干病房主任、心内科主任医师,急诊科主任。
从事心血管内科专业和急救内科专业三十余年,具有丰富的临床实践经验。擅长冠心病、心律失常、高血压、心律失常、心力衰竭、心绞痛、心肌梗塞、瓣膜性心脏病、缺血性脑血管病等疾病的诊治和急救。在难治性高血压的整体处置、老年多脏器功能衰竭的联合救治、瓣膜性心脏病的内科处理等方面有深入研究和较高造诣。撰写论文《接受降压治疗高血压患者动态血压的研究》《高血压及糖尿病病人的植物神经病变》《医源性急性肺水肿分析及防治对策》《内科住院病人瓣膜性心脏病现状研究》等20余篇,分别发表在《中华老年医学杂志》《中华急诊医学杂志》《临床心血管病杂志》等医学核心期刊。

何勤国(副主任医师)
特长:皮肤科,毕业于第二军医大学,是廖万清院士的首批研究生,原第二军医大学附属长海医院皮肤科副主任医师,长海医院虹口院区皮肤科主任。长期从事皮肤病的临床、教学、科研、老干部保健和下部队巡诊等工作。退休后多次到新疆喀什、叶城、贵州遵义、云南德宏等地进行志愿服务。曾任海军皮肤病专业委员会副主任委员、《中华医学百科全书》编委、中华航海与高气压医学杂志和海军医学杂志审稿专家等,发表专业论文120余篇。

丁义发(副主任医师)
特长:外科,毕业于第三军医大学,长期在部队二、三级医院从事胸外及肛肠外科的临床工作30余年,对胸外及普外科常见病、多发病、疑难杂症的诊治有丰富的临床经验,能熟练处理各种外伤及危重病人的抢救,擅长胸外、普外的常规手术及外伤各类小手术。如痔疮、肛裂、食管癌、肺癌、胃肠道癌、乳腺癌的根治,纵隔肿瘤及甲状腺肿瘤切除、胆囊、胆道结石手术、阑尾切除手术等。

曹中华(主治医师、中医世家)
特长:中医科,出生于中医世家。原陆军某集团军装甲旅坦克第7师医院三所所长兼主治医师,从事部队医疗工作30年。1994年《腹腔镜胆囊切除技术应用研究》获北京军医科技进步三等奖,《针刺内关穴治疗阵发性心动过速50例》《足心奇穴治疗急性腰肌扭伤》等论文分别在《中国针灸》《现代针灸论坛》等书籍上刊登。

雷撼(主任医师)
特长:呼吸内科,医学博士,主任医师,博士生导师。浦南医院新质专科学科带头人(呼吸内科),国家自然基金委初审专家,教育部学位中心通讯评议专家,浦东新区医学会呼吸专委会主任委员。先后获“中国好医生、中国好护士”、 上海市优秀共产党员、上海市先进工作者等荣誉,享受国务院特殊津贴。
从事呼吸内科临床、教学、科研30多年,擅长呼吸系统疾病诊疗,尤其对呼吸道炎症性疾病、肺部结节的精准诊疗和呼吸疾病的介入诊疗,主持完成国家科技部重大项目、2项国家自然科学基金项目等多项课题,发表学术论文40多篇,编著学术著作4部。

王宇卉(主任医师)
特长:神经内科,主任医师,医学博士,硕士研究生导师。上海交通大学医学院附属仁济医院浦南分院神经内科常务副主任,上海市中西医结合学会慢性神经疾病专委会常委,上海市中西医结合学会神经科专委会委员,上海市中西医结合学会神经内分泌专委会委员,上海卒中学会神经内科分会委员,上海卒中学会神经康复分会委员,上海市中医药学会神经科分会副主任委员,浦东新区医学会神经内科专业委员会副主任委员,浦东新区医学会脑心同治专委会常委,《世界临床药物》杂志编委,《中华神经医学杂志》通讯编委,国内外多种专业期刊审稿专家。
浦东新区优秀学科带头人,主持上海市卫健委、浦东新区科委及浦东新区卫计委科研项目多项,国内外核心期刊发表论文70余篇,主编专著1部,参编2部。
擅长脑血管病、神经免疫性疾病、帕金森病、头痛头晕、睡眠障碍等神经系统疾病的诊疗。

姚礼(副主任医师)
特长:肝胆胰外科,副主任医师、肝胆胰外科科主任,上海市浦东新区普外科学科带头人,上海市抗癌协会胆道肿瘤专业委员会委员,上海市中西医结合学会外科专业委员会胆胰学组委员,上海市浦东新区医学会普外科专委会委员,上海市浦东新区医学会肝胆外科专委会委员,上海市浦东新区医学会微创外科委员会委员,湖南省健康管理学会胰腺疾病全病程管理专业委员会常务委员。
以第一作者及通讯作者发表国内外核心期刊论文30余篇,sci收录5篇;主持及参与市、区级课题7项;国家实用新型专利1项;主编及参编著作2部。

俞家顺(副主任医师)
特长:泌尿外科,医学硕士、副主任医师,先后入选“浦东新区卫生系统优秀青年人才”“浦东新区卫生系统学科带头人”培养计划,北京大学泌尿外科“将才工程”培养计划,主持乳糜疾病特色专病学科建设和多项科研课题,在国内外杂志发表论文十余篇,参编专著4部。
擅长泌尿外科常见疾病的诊治和微创手术治疗,尤其擅长泌尿系统结石、良性前列腺增生、膀胱恶性肿瘤的微创手术,疑难淋巴、乳糜疾病的诊疗等。